Avatar 2 mobile game

Avatar 2 Mobile Game

Lead Level Designer - Project Eden (Avatar) - Jam City

August 2021 - May 2022

Duties

  • Lead the level design team in teaching the group how to use the tools as well as instruct the level designers about the style, the way to implement gameplay, and the overall direction of gameplay as received by the creative director.

  • Determined what the minimum viable product was for a single level.

  • Worked with the lead engineer to improve and augment the level design toolset from a level designer’s perspective.

  • Tools documentation was written as a live document so that level designers can learn how to build a level for our game and keep using it as a reference.

  • Created guidance documents to cover future asset lists, content lists, obstacles needed, and building footprint size in relation to the gameplay/board space.

  • Tracking levels to cover gameplay elements and ensure we are not repeating gameplay vectors.

  • Mentoring level designers to help them realize their potentials, tap into their creativity, and general career development and advice.

Process & Strategies As Lead Level Designer On Eden

As lead level designer on Project Eden, it was apparent to me, immediately after joining the team, that learning tools as quickly as possible was job one for me. So, as I learned the Eden tools in Unity, I made sure document all of the steps that were required to create a level from scratch to ship. This resulted in the Level Designer’s Tools Handbook, which will be show further down. With this document, new level designers could easily learn the tools (Unity, our visual scripting tool, and the myriad to tools we had at our disposal). Ramp up time was significantly reduced.

Furthermore, there would invariably be gaps in my recounting the many steps in creating a level. So, new level designers using the document to learn the tool would find these missing bits of information and would be responsible for adding those to the handbook. Each new level designer was giving the document to own and to update. In addition, as new tools were created, whoever was responsible for the document at the time would also have to update it with the new or updated tool. Therefore, the document was truly a living document. The eventual goal was to be able to hire many multiple level designers to ramp up quickly with learning the tools.

Once the level designers became experts with the tools, it was then time to teach them them the fine art and technical skills required to place objects in a 2D environment. Most level designers cut their teeth in 3D games and tools. 2D object placement is it’s own species of level design and I spent most of my time teaching this to the level designers. In addition, I got the help of our art director to fine tune our placement skills with an even higher fidelity of visuals and beauty. We greatly benefited from the artistic eye of our art director!

Engineering was a crucial part of our growing as a level design department. Danny Lum, our lead engineer, was instrumental in providing a positive relationship between our two disciplines when it came to tools, tools suggestions/additions, and improvements. More the tools and the relationship between Danny and the LDs later in the section under Tools.

Another aspect of my job was to work closely with our systems and narrative designers to ensure the integrity of the story and the playability and overall systems goals were satisfied so that the player experience was exactly as expected from a systems perspective and that that gameplay also felt seamless with the story. We held three short meetings per week to sync up and ensure each design discipline was kept abreast of what each was working on.

Finally, but not least, I worked closely with our product management team to make sure business goals and requirements were met on the level/gameplay side. Questions around how to adjust costs to discovering new ground were justified vs. the higher energy cost needs for limited time adventure levels where the real money making opportunities lay.

Work Examples

Video Examples

The above video is of our latest build which featured our first adventure level and home camp experience. One our level designers owned the implementation of this level and I reviewed its progress daily.

The above video is of my first test level to see if we could create a full adventure level with cutscenes, dialog, and gameplay.

Page out of the Level Designer’s Tools Handbook

First area of the Adventure Level & Home Camp LD Tracking Sheet

The Adventure Level & Home Camp Tracking Sheet was created so that we could easily track and estimate how long it takes to make a level from scratch to ship. I added Sprints to each major section of level development and the LDs marked the progress in dropdown menus. This sheet was made available to all team members so that there was visibility across the team on where each level was in their progress.

Level Design Style Guide

First page of the Level Design Style Guide

The Level Design Style Guide was created to ensure the gameplay style, moment to moment action, and procedures in level design implementation remained consistent across all level designers.

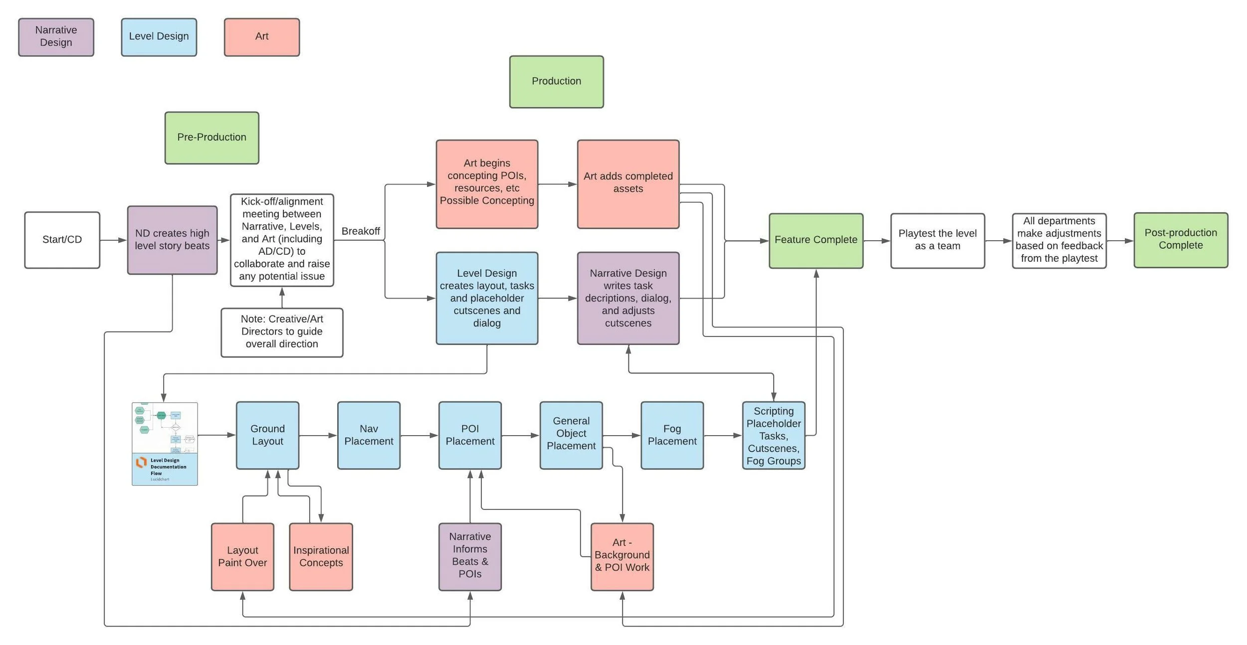
Level Creation Process - High Level Flow Chart for Narrative Design, Level Design, and Art

This flow chart depicts how a level is created in collaboration with narrative design and art. Stakeholders are brought in early to approve the general direction of a level and then a kickoff is created to official begin work on the level. At varying points in development, narrative design or art will interject with their work and input.

The level creation process laid out in a flow chart.

The Level Design Documentation Flow was created to ensure that level design documentation was consistent from level to level and to prevent any slips through the crack on any features. Frequent reviews made sure all areas and phases of the level creation process was accounted for.

The level design documentation flow that we used on Project Eden.

Tools

Editor: Unity

One of the reasons why I joined Team Eden at Jam City was something the lead engineer, Danny Lum, said in my interview. When asked about tools suggestions from level designers, he said that tools were one fo the most important aspects of his job. He firmly believed that good tools equates to good gameplay outcomes. I instantly fell in love and told him that was music to my ears.

And in practice, this was a constant during development! In my first two weeks on the job, I made about a dozen suggestions for improvements to the editor, the scripting tool (Quest Graph, below), and to the custom modules in the editor.

Quest Graph visual scripting tool

Story Config - the actual scripting within each “story” node

Danny was extremely open to tool requests and changes. Here’s a short list of the additions and enhancements I asked for:

  • Visually linking all of the nodes in the Quest Graph (purple connecting lines) for continuity tracing)

  • Adding a Quest Index so we can easily jump to particular quests in the graph

  • Additional action items/slots in the task nodes (green boxes)

  • Marquee selection of objects in the Scene tab of the editor

  • Search function added to the object placement library

    • Biome based object library categorizations

    • Object count per level

    • Critical path object count per level

    • Full clear energy usage per level

    • Energy usage for critical path objects only

I also encouraged the level designers to think of improvements in the tools, especially if it had something to do with streamlining a process and the LDs took full advantage of that. Danny was more than happy to accommodate their suggestions as well.

Previous
Previous

Unannounced Tactical 1st Person Shooter

Next
Next

Deer Hunter World